◆汽车12V系统到汽车48V系统全适用
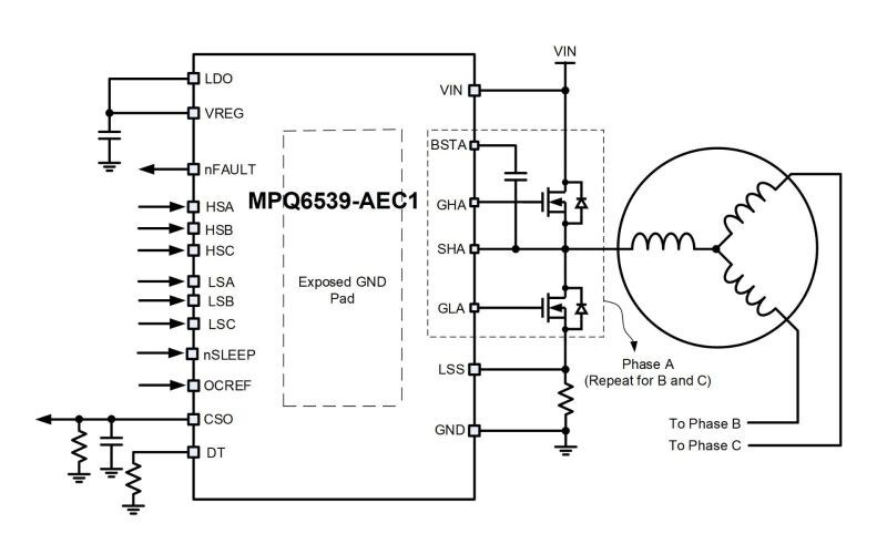
MPS芯源系统(NASDAQ代码:MPWR)近日发布的新产品MPQ6539-AEC1,是一款专为三相无刷直流(BLDC)电机驱动器而设计的栅极驱动器IC,其输入电压高达80V,可驱动由六个N沟道功率MOSFET组成的三个半桥的车规级栅极驱动器。MPQ6539-AEC1适用于汽车泵、电动升降尾门、电动天窗、电动座椅调节等汽车车身电机控制应用。

▲MPQ6539-AEC1典型应用图
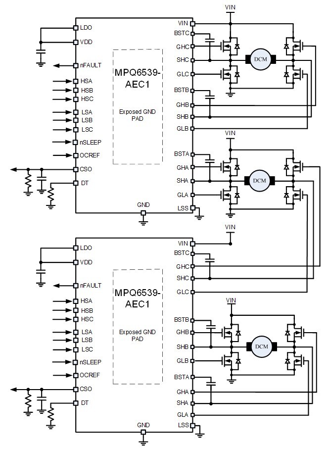
此外,MPQ6539-AEC1可驱动由四个N沟道功率MOSFET组成的一个H桥的车规级栅极驱动器。将两颗MPQ6539-AEC1级联,可驱动由十二个N沟道功率MOSFET组成的三个H桥的车规级栅极驱动器,满足三个直流有刷电机(BDC)的驱动需求。

▲两个MPQ6539-AEC1级联驱动三个BDC典型应用图
MPQ6539-AEC1产品核心优势
MPQ6539-AEC1支持8V至80V宽输入电压范围,全面兼容12V、24V、48V汽车电气架构,适配不断演进的新能源汽车供电系统。
MPQ6539-AEC1可通过串联外部电阻参数调整死区时间(DT)以及外部MOSFET的过流保护阈值,使汽车电机应用设计更灵活,可靠性更高。
MPQ6539-AEC1内置电流检测放大器,集成电荷泵支持100%占空比,并且采用QFN (4mm x 5mm)小封装设计,可极大程度节省PCB面积和外部元器件,从而节省BOM成本。

▲MPQ6539-AEC1封装参考图
针对汽车无刷直流电机(BLDC)栅极驱动器应用,MPS能够提供多款解决方案以满足不同的规格需求,助力实现从汽车12V系统供电电池到汽车48V系统过渡。
MPQ6539-AEC1产品主要特性
◆8V至80V宽输入电压范围
◆支持最大100V自举(BST)电压
◆0.8A/1A拉电流/灌电流(驱动电流)
◆内部集成LDO可驱动外部NPN三极管,以满足大电流驱动应用
◆低功耗睡眠模式电流低至10uA
◆集成电流检测放大器
◆支持每路半桥上下管单独控制的输入逻辑接口
◆具备完善的保护功能,例如可调的死区时间控制、可配置的过流保护、过温保护、欠压锁定和故障上报等
◆采用紧凑型QFN-28(4mmx5mm)封装,带可润湿侧翼
◆符合AEC-Q100车规级认证