首页 > 行业动态 > 正文
展讯@2016CCTE切削工具高峰论坛
作者: 未名 来源: 汽车制动网 日期: 2016年08月11日

2016CCTE切削工具高峰论坛十月与您相约上海
为进一步落实相关战略部署,共同推动工具产业的交流、孵化、推广及应用。中国工具展组委会灵硕集团主办的2016CCTE切削工具产业专业渠道研发革新与应用高峰论坛十月将在上海盛大开幕。
 

\
 
大会主题
“研发革新中国工具技术和数据应用指数方法论”,围绕中国切削工具发展机遇、产业技术、获取利润等各个环节的各种挑战和问题。变革(制造业)蓝图与路径,持续与复兴,决胜商业模式分享、增长技术最佳实践、提供操作思路和建议,为一切关注用户、产品、收入等快速增长的人搭建一个学习交流、思想碰撞的干货分享平台。
 
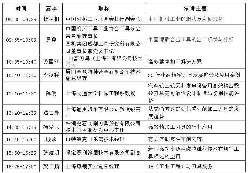
高规格、国际化、市场化”的高峰论坛,充分发挥了传递市场信息与交流先进技术的窗口作用。众多专家学者亲临论坛现场,共同直击建筑节能行业热点、把脉行业趋势、分析发展方向。其中“关于2016CCTE切削工具产业专业渠道研发与应用高峰论坛”备受行业人士的关注。具体日程如下:
 
\
 
组织架构
主办单位:
国机集团成都工具研究所有限公司、灵硕集团控股有限公司。
协办单位:
中国机械工业金属切削刀具技术协会、全国刀具标准化技术委员会、全国量具量仪标准化技术委员会。支持单位:中国汽车工业协会 、扬州(仪征)汽车工业园、上海市医疗器械行业协会、嘉兴市模具行业协会、瑞安市机械电子行业协会、上海市机械工业学会。
 
报名参会请登录官网www.cctechina.com

(转载请注明来源: 汽车制动网/chebrake.com 责任编辑:jack)

推荐好友:
加入收藏: 加入收藏夹
】【打印本页】【发表评论】【关闭窗口
综合搜索

关 键 字:
(支持","或" "关键字进行检索)
搜索类型:
搜索范围:

 
 
   
   
 
联系电话:021-50325218
Copyright 2007 www.chebrake.com. All rights reserved.
© 2007 汽车制动网 版权所有|法律声明 沪ICP备13016240号-2