首页 > 行业动态 > 正文
《汽车驾驶自动化分级》国标报批稿公示
作者: 未名 来源: 焉知自动驾驶 日期: 2020年3月11日

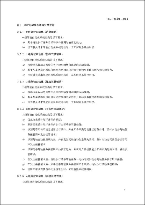
据了解,2020年3月9日,工信部官网公示了《汽车驾驶自动化分级》推荐性国家标准制报批稿,正在公开征求社会各界的意见,截止日期2020年4月9日。

 
\
 
\
 
\
 
\
 
\
 
\
 
\
 
\
 
\
 
\
 
\
 
\
 
\
 
\
 
\
 
\

(转载请注明来源: 汽车制动网/chebrake.com 责任编辑:sara)

推荐好友:
加入收藏: 加入收藏夹
】【打印本页】【发表评论】【关闭窗口
综合搜索

关 键 字:
(支持","或" "关键字进行检索)
搜索类型:
搜索范围:

 
 
   
   
 
联系电话:021-50325218
Copyright 2007 www.chebrake.com. All rights reserved.
© 2007 汽车制动网 版权所有|法律声明 沪ICP备13016240号-2