首页 > 行业动态 > 正文
汽车新政|“新双积分管理办法”条款变化解读
作者: 李春玲 来源: 汽车工业信息网 日期: 2020年6月22日

6月22日,工信部正式发布《关于修改〈乘用车企业平均燃料消耗量与新能源汽车积分并行管理办法〉的决定》,并明确“新双积分管理办法”将根据此次文件作相应修改后重新公布,自2021年1月1日起施行。
 
一、双积分管理办法修订历程
 

\
 
历经两度公开征求意见、近一年的修订,“新双积分管理办法”终于正式发布,在新能源汽车市场销量持续下滑及疫情重创车市的双重重压下,以及汽车产业开启新一轮科技革命,“新双积分办法”的发布对整个汽车产业导向意义重大。
 
值得一提的是,在办法修订过程中,还开展了新冠肺炎疫情对“新双积分管理办法”实施的影响评估,研究新增相关条款,为可能的政策调整留下接口。
 
二、“新双积分管理办法”条款变化及解读
此次“新双积分管理办法”基本延续2019年发布的两版征求意见稿的调整方向,包括调整NEV积分技术要求的引导方向,鼓励传统乘用车节能技术进步,丰富了关联企业的认定条件等,但具体指标及细节有所调整。
 
1、新增2021-2023年新能源汽车积分比例要求
明确了2021-2023年新能源汽车积分比例要求,分别为14%、16%、18%(与2019年7月发布的意见稿相同)。新办法提前给出未来三年的NEV积分比例要求,车企可提前规划产品布局。
 
“新双积分管理办法”还指出,2024年度及以后年度的新能源汽车积分比例将另行公布。
 
 
\
 
根据工信部相关负责人介绍,该积分比例是在统筹考虑行业正负积分基本平衡、满足第五阶段油耗标准和实现既定产业发展目标的基础上,综合测算得出。按照该比例要求,基本能够保障实现“到2025年乘用车新车平均燃料消耗量达到4.0L/百公里、新能源汽车产销占比达到汽车总量20%”的规划目标。同时,2021-2023年正负积分市场预计能够保持供略大于求,积分价格客观反映市场价值。
 
2、调整NEV车型的积分计算方式
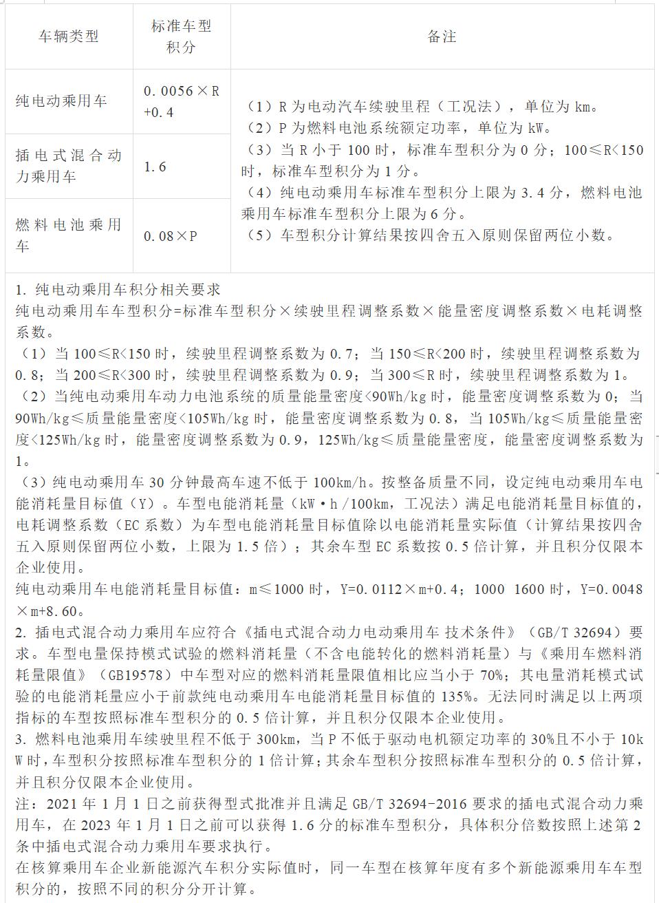
为了避免NEV积分过剩,新办法修改了积分计算方法,其中BEV车型基准分值由2-5分调降为最高3.4分,PHEV车型基准分值由2分调降为1.6分,具体见下表:
 
\
 
BEV车型积分计算方法与续驶里程、能量密度及电能消耗量相关,鼓励车企研发低电耗、高续航车型。
 
\
 
PHEV车型的积分计算方法与燃料消耗量、电能消耗量挂钩,弱化续航里程要求。
 
3、完善了新能源汽车积分灵活性措施,鼓励企业在传统车领域的节能技术进步
■新能源汽车积分按照下列规定结转,结转有效期不超过三年:
(一)2019年度的新能源汽车正积分可以等额结转一年;
(二)2020年度的新能源汽车正积分,每结转一次,结转比例为50%;
(三)2021年度及以后年度乘用车企业平均燃料消耗量实际值(仅核算传统能源乘用车)与达标值的比值不高于123%的,允许其当年度产生的新能源汽车正积分结转,每结转一次,结转比例为50%。只生产或者进口新能源汽车的乘用车企业产生的新能源汽车正积分按照50%的比例结转。
 
为降低积分供需失衡风险、保障积分价格,新办法建立了企业传统能源乘用车节能水平与新能源汽车正积分结转的关联机制,企业传统能源乘用车燃料消耗量达到一定水平的,其新能源汽车正积分可按照50%的比例向后结转。
 
同时,考虑到新冠肺炎疫情给汽车产业发展带来的不确定因素,新办法增加一个条款:根据汽车行业发展情况决定延长抵偿期限和调整2020年度新能源汽车正积分结转比例。这一条款对2019年和2020年的积分考核预留了调整空间。
 
4、对生产/供应低油耗车型的企业在核算新能源汽车积分达标值时给予核算优惠
考虑到油耗达标要求逐年加严,符合低油耗标准的车型技术难度和成本逐步增大的实际情况,2021-2023年逐步提高低油耗车型核算优惠力度。
 
新办法规定,低油耗乘用车的生产量或者进口量按照以下规定计算:2021年度、2022年度、2023年度分别按其生产量或者进口量的0.5倍、0.3倍、0.2倍计算。该新增条款无疑为了引导传统乘用车节能技术的发展。
 
5、将醇醚燃料的乘用车纳入传统能源乘用车范畴
根据新办法,传统能源乘用车适用范围:能够燃用汽油、柴油、气体燃料或者醇醚燃料等的乘用车(含非插电式混合动力乘用车),较现行办法新增醇醚燃料乘用车。综合看来,新办法将燃用醇醚燃料的乘用车纳入“双积分”核算范围,对具备节能减排优势的车型给予核算优惠。
 
6、对小规模企业的平均燃料消耗量要求适当放宽
 
\
 
\
 
7、放宽了关联企业的认定条件
■新办法明确,具有下列关系之一的乘用车企业,属于“关联企业”:
(一)境内乘用车生产企业与其直接或者间接持股总和达到25%以上的其他境内乘用车生产企业;
(二)同为第三方直接或者间接持股总和达到25%以上的境内乘用车生产企业;
(三)获境外乘用车生产企业授权的进口乘用车供应企业,与该境外乘用车生产企业直接或者间接持股总和达到25%以上的境内乘用车生产企业,以及直接或者间接对该境外乘用车生产企业持股总和达到25%以上的境内乘用车生产企业。”
 
放宽了关联企业的认定要求,持股或者被持股均可认定为关联企业。允许同一外方母公司旗下的合资企业间、国内汽车企业与其持股的境外生产企业所对应的授权进口供应企业间转让平均燃料消耗量积分。

(转载请注明来源: 汽车制动网/chebrake.com 责任编辑:Jack)

推荐好友:
加入收藏: 加入收藏夹
】【打印本页】【发表评论】【关闭窗口
综合搜索

关 键 字:
(支持","或" "关键字进行检索)
搜索类型:
搜索范围:

 
 
   
   
 
联系电话:021-50325218
Copyright 2007 www.chebrake.com. All rights reserved.
© 2007 汽车制动网 版权所有|法律声明 沪ICP备13016240号-2