|
J.D. Power:自主新势力品牌新能源汽车质量保持领先 |
|
|
|
作者: 未名 来源: 汽车制动网 日期: 2022年8月4日 12-10-22 |
|
|
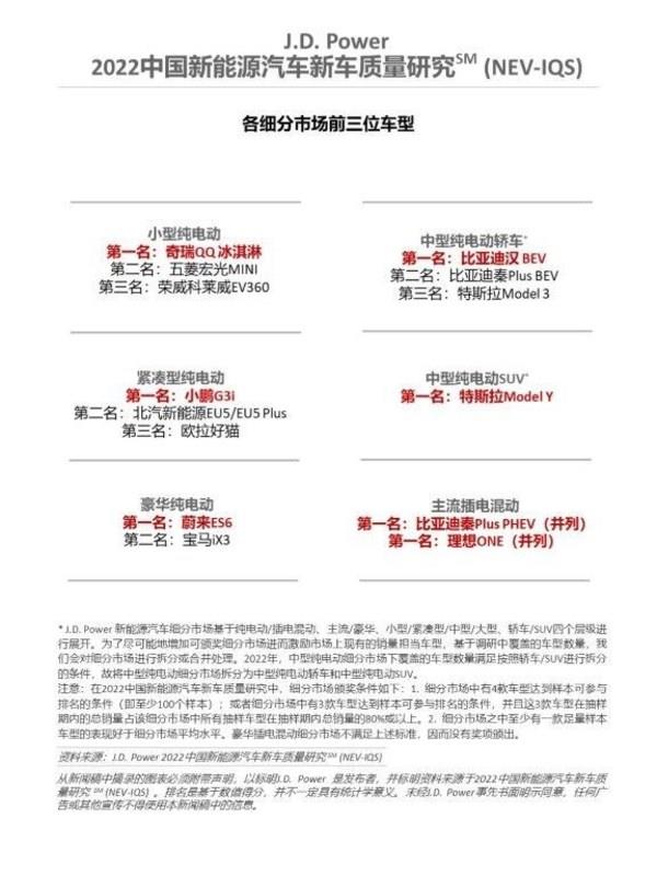
奇瑞QQ冰淇淋 、小鹏G3i、比亚迪汉BEV、特斯拉Model Y、蔚来ES6、比亚迪秦Plus PHEV和理想ONE分获所在细分市场第一
上海2022年8月4日 /美通社/ -- 全球领先的消费者洞察与市场研究机构J.D. Power(君迪)今日正式发布2022中国新能源汽车新车质量研究SM(NEV-IQS)。研究显示,相较于传统自主品牌及国际/合资品牌,自主新势力品牌的质量表现依旧保持领先,且在车身内装与车身外观方面的质量优势较为显著。
J.D. Power中国新能源汽车新车质量研究(NEV-IQS)始于2019年,基于J.D. Power行业通用的新车质量研究IQS 体系,并针对新能源车特有问题进行补充,该研究统计和衡量了新能源汽车新车车主在2至6个月的拥车期内遇到的质量问题。新车质量以平均每百辆车问题数(PP100)表达,问题数越低,质量越好。
研究显示,2022年,自主新势力品牌的总体质量问题数为149个PP100,与传统自主品牌(152个PP100)以及国际/合资品牌(153个PP100)相比,在新能源汽车的新车质量表现上持续保持领先优势,尤其在车身内装与车身外观的质量表现上,自主新势力品牌分别领先行业整体质量问题数2.5个PP100和1.8个PP100。此外,在驾驶体验、动力总成与电池/充电方面的表现也同样优于行业整体质量水平。
J.D. Power中国区汽车产品事业部总经理杨涛表示: "受疫情和芯片等客观因素影响,中国汽车行业面临多重压力。在愈发复杂的市场环境下,中国新能源汽车实现了超预期的高速发展,而逆势高增长的背后,既离不开技术创新的推动,也依托于产品质量的提升。事实上,消费者对新能源汽车的购买往往始于颜值,陷于科技,而最终归于品质,因此各类新能源汽车厂商依然需要重视质量表现,在技术创新和产品品质的双重加持下,才能为新能源车主持续创造价值。"
该研究的其他发现:
◆新能源汽车行业整体质量表现不敌去年:2022年新能源汽车行业整体质量问题数为152个PP100,相较于2021年增加了24个PP100。其中,车身内装问题成为抱怨最多的问题类别,配置/操控系统/仪表板抱怨比例增加最多,所占抱怨的比例较上一年度增加2.3%。
◆纯电动车型在智能化方面的领先优势减小:在智能化的质量表现上,纯电动车型与插电混动车型之间的差距逐渐缩小。2021年纯电动车型的智能化问题数相比插电混动车型少8.1个PP100,而2022年纯电动车型在该方面的质量问题数却仅少于插电混动车型1.1个PP100。
◆新能源汽车新车型的电池问题少于延续车型,预示新能源汽车行业正逐步摆脱三电制约:新能源新车型对比延续车型,在电池/充电与配置/操控系统/仪表板方面表现更优,较延续车型分别减少了1.4个PP100以及1.3个PP100,新能源汽车行业已显现出逐渐摆脱三电制约的趋势。延续车型则在信息娱乐系统与驾驶辅助方面优势明显,其问题数与新车型相比减少了3.8个PP100和2.1个PP100。
排名最高的新能源车型
共有来自六个细分市场的七款车型在2022年中国新能源汽车新车质量研究(NEV-IQS)中摘得奖项。豪华插电混动细分市场因为不满足细分市场颁奖条件,因而没有奖项颁出。获得所在细分市场奖项的车型有:
小型纯电动细分市场:奇瑞QQ冰淇淋
紧凑型纯电动细分市场:小鹏G3i
中型纯电动轿车细分市场:比亚迪汉BEV
中型纯电动SUV细分市场:特斯拉Model Y
豪华纯电动细分市场:蔚来ES6
主流插电混动细分市场:比亚迪秦Plus PHEV、理想ONE
2022年中国新能源汽车新车质量研究(NEV-IQS)共包含10大问题类别(车身外观、车身内装、驾驶体验、配置/操控系统/仪表板、信息娱乐系统、空调、座椅、动力总成、驾驶辅助和电池/充电)的236个问题点。2022年研究基于2021年9月至2022年3月之间购车的5,672位车主的真实反馈。研究覆盖36个品牌的65款车型,其中45款车型达到足量样本。数据收集工作于2022年3月至2022年5月间在56个中国城市进行。

|
|
(转载请注明来源: 汽车制动网/chebrake.com 责任编辑:Jack) |
|
|
|
【大 中 小】【打印本页】【发表评论】【关闭窗口】
| |
|
|