梁荣亮 过学迅
武汉理工大学
摘要 深入介绍了车用液力减速器的应用发展现状,重点叙述了液力减速器的结构原理和特点,提出了液力减速器的未来发展趋势。
主题词 液力减速器 汽车 发展
1 液力减速器的结构原理和分类
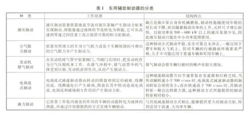
1.1 常见的车辆辅助制动器类型
随着车辆日益向高速重载的方向发展,仅仅依靠传统的机械摩擦式制动器已经不能满足人们对车辆安全性和舒适性的要求,特别是在山区和矿山上行驶的车辆(包括大吨位的载重汽车和大型客车),在满载下坡时为了限制车速,必然要保证长时间的连续制动,使用闸瓦在长、大坡道上频繁点刹,致使闸瓦发热,摩擦系数降低,制动负荷过大,即出现所谓的制动器制动效能的热衰退现象,严重影响汽车的制动安全性。因此,针对于常在山区公路上行驶的大型客车或在矿山、施工工地作业中的大吨位载重汽车以及要求制动距离短、反应快速灵敏的特种军用车辆,除了安装必须的行车制动器外,液力减速器作为一种安全可靠的高速辅助制动装置被广泛地普及应用。一般车辆常用的辅助制动形式如表1所示。

由于液力减速器采用液力制动方式,以液压油作为传动介质,工作元件无机械磨损,且有循环冷却装置可以将液压油工作时产生的热量带走,冷却后的油液又返回到液力减速器的工作腔参与循环工作,所以能够实现长时间的持续制动,而且制动平稳,噪声小,本身的结构体积小,是其他辅助制动装置难以做到的。
1.2 液力减速器的工作原理
液力减速器是由泵轮(转子)、涡轮(定子)、快速充放油机构和减少泵气损失机构组成的。结构如图1所示。基于UG平台的液力减速器泵轮、涡轮的三维造型结构如图2、3所示。

工作轮,液力减速器的工作轮通常采用30°或45°前倾叶片,其泵轮力矩系数约为相同轮腔径向叶片偶合器的3—10倍。动轮与传动系统的旋转部件相连,定轮与固定部件相连。工作时减速器的动轮由传动系统带动,动轮叶片给予液力减速器内部的工作液体动能和压能;工作液体流入定轮后,冲击定轮叶片,在叶片和工作轮壳体构成的循环流道中,工作液体的冲击、转向、摩擦等各项能量损失变为液体的热能,其温度不断升高,所产生的热量将通过循环液体的流动而被散热器带走。在动轮与工作液体相互作用中,工作液体施加反作用力于动轮,产生制动力矩。由于自身的结构特点,液力减速器的动轮与定轮之间通过液体传递能量,没有直接刚性接触,故在理论上不会造成机械磨损,其制动力矩大,工作柔和,冲击小,并且可以通过改变充液量来调节制动力矩,是一种较为理想的辅助制动装置。
单一减速制动型车用液力减速器制动力矩和制动功率的计算公式如下:

由上述两式可知,液力减速器的制动力矩和功率分别与转子转速的平方和循环圆有效直径的5次方成正比,如果将液力减速器安装在车辆传动链的高速环节上,就可以用较小的结构尺寸实现理想的制动效能。
1.3 液力减速器的控制系统
液力减速器的控制系统多种多样,最常用的是气一液联动控制装置,车辆液力减速器控制系统如图4所示。

当司机欲使用液力减速器时,即踩下气操纵开关的推杆,使排气阀关闭进气阀打开。贮气筒中的压缩空气进入控制阀顶部的气室,从而推动滑阀下移,打开A、B通道,关闭C、D通道,于是液压泵进出的工作油便进入液力减速器的工作腔。工作后的工作液体将出油单向阀推开,经滤油器进入冷却器,降温后再流回油底壳。与此同时,液力变矩器的排油单向阀在液力减速器排油压力下紧闭,其循环油路被隔断。反之,松开气操纵开关的推杆,控制阀中的空气逸出,滑阀在弹簧作用下上升,孔口A、B隔绝,C、D接通,液力减速器不再进油,停止工作,而液力变矩器回复正常工作。
1.4 常用液力减速器分类
目前常用液力减速器有单一减速制动型和牵引一制动复合型两种分类,如表2所示。

2 液力减速器的特点
2.1 液力减速器的优点
与其它几种车辆辅助制动器相比,液力减速器有如下优点:
(1)高速制动力矩大、噪声低、冲击小;
(2)属于间接制动,反应灵活,控制系统完善,能自动适应载荷需要;
(3)散热容易,散热能力强,可连续制动;
(4)体积小,便于安装,操作使用方便;
(5)没有磨损,使用寿命长,几乎不需要维修,养护费用低;
(6)制动平稳,安全可靠,使货物免受刹车损坏;
(7)减轻了车轮制动器的负荷,改善了使用条件,避免局部升温过高;
(8)节约车辆点刹车运行时间。
2.2 液力减速器在应用中存在的主要问题
(1)低速制动能力差
由制动力矩公式可知,液力减速器制动力矩与其转速的乎方成正比,故当转子转速逐渐降低之后,液力减速器的制动力矩降低的幅度更大。在500r/min以下时,其制动力矩出现波动;在转速为0时失去制动力矩,因而在低速制动时丧失制动性能,只能与其他制动装置配合使用,在高速时用液力减速器减速制动;当速度降低到一定程度后,用传统机械摩擦式闸瓦制动实现驻车。所以它不是停车制动器,只能称为高速制动辅助装置。
(2)空转损失大
当液力减速器不参与工作时,工作腔内填充了空气。但由于液力减速器的动轮是与车辆传动系统相连,被其驱动而旋转,使动轮和定轮内的空气产生循环流动,从而造成一定的能量损失,该损失被称为泵气损失,其值约为所传递功率的4%左右,因此必须尽量降低。
(3)控制要求高
液力减速器是依靠改变填充到工作腔内的充液量来控制制动力矩的。当工作腔部分充液时,为了维持制动力矩稳定,就必须保持液力减速器内油液量的动态平衡,这给控制系统带来相当的难度。其次,当车辆在高速行驶条件下进行紧急制动,从驾驶员开始踩下制动器至车速为0,全部时间不过3—4s。而在这段时间内,液力减速器工作腔必须从无油到充满油,这就要求液压系统必须具有大流量和动态响应快的特性。
(4)结构复杂化
液力减速器结构比传统的机械摩擦式制动器复杂,制造成本以及初始投资要比摩擦制动器大得多。
3 液力减速器的应用现状与发展前景
在国外,液力减速器已经有较为广泛的应用。特别是在北欧、美国西部、日本等多山丘陵地区,许多公共汽车、工程用车、重型运输汽车上都装备了液力减速器。德国ZF公司、VOITH公司和美国通用汽车公司等在液力减速器的设计、研制方面已经形成了一整套先进技术和经验,走在世界前列。
3.1 我国液力减速器的应用现状
液力减速器作为一种有效的高速制动减速辅助装备,已经引起汽车零部件设计研发部门的高度重视,但液力减速器的应用处于起步阶段。在一些固定设备比如下运带式输送车工有应用且效果良好,但在车辆上应用不多,一些引进技术生产的重载汽车,大都采用进口的液力减速器元件。从总体来看,我国在液力减速器方面的生产和应用远远滞后于国外。但随着汽车向高速化、重载化方向发展,以及人们对于汽车安全性、舒适性的追求,拥有自主研发生产能力的液力减速器具有极大的市场潜力和经济效益。
3.2 液力减速器的发展前景
(1)高速制动安全化
液力减速器具有其他类型制动器所不具备的优势,尤其对提高汽车行驶的安全性作用甚大,这决定了它在车辆上的普遍应用是未来发展的趋势。
(2)控制集成智能化
液力减速器制动力矩的控制日趋精确,在高档车上,将出现对停车制动器、ABS控制系统和液力减速系统进行统一集成控制的减速制动电控系统,该系统将成为现代车辆智能控制和自动巡航电子管理系统的一部分。
(3)系统复合小型化
随着车辆液力传动技术的进一步发展和应用,同时具备液力变矩器和液力减速器功能的复合型液力减速器的研制和应用,将受到重视。