潘传艺
广东工业大学轻工化工学院
薛纪东
广州机械科学研究院
【摘要】车辆制动液是用于汽车液压制动系统传递压力、制止车轮转动的介质。随着汽车工业的发展,高级合成型车辆制动液在国内外得到快速发展。笔者介绍合成车辆制动液的分类,概述了醇醚型、硼酸酯型、硅油型等高级合成型制动液的制备方法,并设计了聚醇醚硼酸酯型高级合成制动液(DOT-4级)的研制方案,探讨了影响性能的主要因素;最后以聚乙二醇类单烷基醚和硼酸为主要原料,通过酯化反应合成硼酸酯、再用醇醚作稀释剂,添加防锈剂、润滑剂、抗氧剂等调配成符合国家指标的DOT-4级合成制动液。
主题词: DOT-4合成制动液;聚醇醚硼酸酯型;研制
车辆制动液是用在液压制动系统和某些汽车的离合器操纵部位的介质。制动液质量的好坏,直接影响到车辆的整体性能和安全驾驶。随着汽车质量的不断提高和行车路况的不断改善,汽车的高速和重载倾向日趋明显,对汽车的制动性能的要求也越来越高。目前发达国家普遍采用合成型制动液,开发高质量的汽车制动液对中国汽车工业发展具有十分重要的现实意义。
笔者首先介绍合成车辆制动液的分类,概述了醇醚型、硼酸酯型、硅油型等高级合成型制动液的制备方法。DOT-4级车辆制动液有广泛的发展前景,与其他硼酸酯相比,聚醇醚硼酸酯是目前制动液中使用最多的一类基础组分,原料来源广泛,价格低廉,而且原生产聚醇醚型制动液的设备可以利用,无需增加更多的资金投入;本研究接着设计了聚醇醚硼酸酯型高级合成制动液(DOT-4级)的研制方案,探讨了影响性能的主要因素;最后以聚乙二醇类单烷基醚和硼酸为主要原料,通过酯化反应合成硼酸酯、再用醇醚作稀释剂,添加防锈剂、润滑剂、抗氧剂等调配成符合国家指标的DOT-4级合成制动液。
1 汽车制动液的分类
自从20世纪30年代汽车开始使用制动液以来,汽车制动液有三种类型,即醇型汽车制动液、矿物油型汽车制动液和合成汽车制动液。由于醇型和矿物油型汽车制动液的技术指标较低而逐渐被合成型制动液所代替,所以笔者主要总结合成制动液的制备方法及性能。
2 合成型汽车制动液的制备方法
车辆制动液的种类包括醇醚型、硼酸酯型、硅油型等,下面介绍这三种高级合成型制动液的制备方法。
2.1 醇醚型制动液的制备方法
醇醚型制动液的主要成分是聚氧乙烯醚类化合物,再加入润滑剂、稀释剂、防锈剂、橡胶抑制剂等调合而成,包括聚亚烷氧基乙二醇醚类化合物、二甘醇长链烷基醚和烷基聚乙二醇叔丁基醚三类物质的合成制备,由于多数产品属DOT-3级别,这里不做详细介绍。
2.2 硼酸酯型制动液的制备方法
此类制动液的基础成分是以硼酸酯为主体,用醇醚作稀释剂,添加少量防锈剂、润滑剂、抗氧剂等配制而成。而硼酸酯按结构大体可分为聚醇醚硼酸酯、半极性硼酸酯、环状硼酸酯、氮杂环硼酸酯、氨基醇硼酸酯、含磷硼酸酯和乙醇酸酯硼酸酯。其中,聚醇醚硼酸酯由于聚醇醚原料来源广泛,价格低廉,其综合性能满足JG-4(DOT-4)标准的质量要求,所以是目前制动液中使用最多的一类基础组分。该合成方法是由硼化合物包括硼酐、正硼酸和偏硼酸与聚乙二醇单烷基醚、聚乙

水解产物,温度最好控制在0~10℃范围内,以防止卤代硅烷从体系中蒸发;水解反应完成后,加入与水不溶的有机溶剂,如苯、甲苯、二甲苯、辛烷、环乙烷等,使水解物溶于有机溶剂中;接着在一定时间内,将醇加入到含有水解物的有机溶剂中,未水解的卤素原子与醇进行缩合反应,使卤素原子完全被醇取代。
2.3.2 正硅酸酯类制动液
以正硅酸酯配制的制动液,其反应过程是卤化硅与相应的醇进行反应,反应温度通常控制在40~100℃,需要加入酸吸收剂,以中和反应生成的卤化氢。
3 汽车制动液的主要性能指标
根据国内外制动液规格标准提出的质量指标,主要有以下几个方面:干平衡回流沸点;湿平衡回流沸点;高低温运动粘度;与橡胶的配伍性;金属腐蚀性;pH值。
除上述性能外,制动液还具有良好的溶水性,外观清亮透明,无悬浮物和沉淀物质。车辆制动液国家标准技术指标如表1所示。

4 影响制动液性能的主要因素
4.1 水分对制动液性能的影响
4.1.1 水分对制动液沸点的影响
不同含水量的制动液的沸点也不同,制动液的沸点随加水量的增加而逐渐下降;不同制动液的变化程度有明显差别;在选择制动液时不仅要选择干沸点高的制动液,更要选择湿沸点较高的制动液。
4.1.2 水分对制动液低温粘度的影响
不同含水量对制动液—40℃黏度的影响也不同,级别相同的制动液,-40℃时的黏度相差很大;制动液-40℃黏度一般随加水量的增大,总的变化趋势是逐渐增大的。
4.1.3 水分对硼酸酯的水解稳定性影响
硼酸酯对潮湿空气非常敏感,极易水解而生成相应的醇和硼酸。硼酸酯的水解速度与酯基的结构和分子内结构密切相关。随着硼酸酯分子中碳链的增长,空间位阻增大,水解稳定性会有所提高;但若硼酸烷基酯中存在类似于卤素的基团,水解速度加快。若硼酸酯结构中含有未共用电子对的氮原子、氧原子等,硼原子可通过自身的空轨道与之形成分子内的配位键,可减慢硼酸酯的水解速度,提高硼酸酯的稳定性。
4.2 制动液组分对橡胶密封材料的影响
由于汽车制动系统中使用的橡胶皮碗、垫圈及密封件较多,均属精密的功能型配件,其性能状况将直接影响制动系统的可靠性。因此,制动液的橡胶适应性能是制动液产品的重要性能指标,必须严格控制。
4.3 制动液组分对金属材料的影响
制动系统中许多元件是由不同的金属制成的,它们与制动液接触的面积和温度也有所差异,所以它们被腐蚀的情况也不同。乙二醇类和乙二醇单醚类等原料的pH值在7以上,经测试对金属材料没有明显的腐蚀作用,但相应的硼酸酯,其pH值在4~5之间,带有明显的弱酸性,有一定的腐蚀作用,因此必须加入适当的有机碱调至pH值大于7。
5 聚醇醚硼酸酯型合成制动液(DOT-4级)的研制
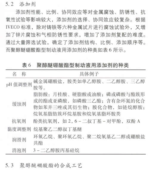
本工艺使用的基础液成分主要包括聚醇醚和酯化物;添加剂包括防锈剂、润滑剂、抗氧剂等。制动液的质量和性质取决于所用基础液的质量和添加剂的质量。
5.1 基础液





对DOT4(901-4)与美国SAE、中国标准皮碗进行了检测,聚醇醚硼酸酯制动液与各种皮碗相容性令人满意,结果如表9所示。
干平衡回流沸点可达260℃左右,湿平衡回流沸点能维持在160~177℃之间,并且具有良好的润滑性和低温黏度。因为硼酸酯化后的沸点与低温黏度要求往往是矛盾的,采用这类硼酸酯有利于从分子本身结构的可变因子,使制动液不仅具有良好的耐水性,而且低温黏度较低。


6 结论
随着中国汽车行业的进一步发展和对制动液产品要求的不断完善与提高,合成制动液产品质量和技术水平得到更大发展。对聚醇醚硼酸酯型高级合成制动液(DOT-4级合成制动液)进行了研制调配。调配的DOT-4合成制动液基础液、添加剂配伍性良好。聚醇醚硼酸酯型DOT-4合成制动液各项通用指标,达到DOT-4级别的汽车制动液各项技术指标。
生产调配工艺为以聚乙二醇类单烷基醚和硼酸为主要原料,通过在减压,50~200℃的条件下反应,合成出硼酸酯、再用醇醚作稀释剂,添加少量防锈剂、润滑剂、抗氧剂等添加剂在40~60℃下调配而成。