摘要:石棉是天然的纤维状的硅酸盐类矿物质的总称,由于具有良好的隔热性、耐磨性、耐腐蚀性、绝缘性,良好的抗拉强度、且不易燃烧、故被广泛应用、但石棉对人体的健康具有强烈的危害性,全球主要国家已颁布相关法规禁止使用石棉,这里主要讨论了石棉的应用、危害、法规要求、替代材料等。
0 引言
2012年8月15日,澳大利亚公平竞争和消费者委员会(Australian Compe-titiom & Consumer Commission, ACCC)做出决定,将监督约2.6万辆中国产长城和奇瑞汽车进行召回。原因是这些汽车的发动机垫片和排气管垫片中被发现含有石棉。由于石棉有致癌作用,澳大利亚从2004年起就已禁止进口或使用石棉。
目前国内尚未有全面禁止石棉材料在汽车零部件上使用的法令,而石棉的性价比比其他耐热和封闭材料更高,因此,出于成本考虑,石棉在国产汽车的零部件中有着广泛应用。但由于其严重的致癌性,发达国家对石棉的使用进行了严格限制,应用石棉替代材料迫在眉睫。
1 石棉的应用
石棉是天然的纤维状的硅酸盐类矿物质的总称,其种类包括温石棉、青石棉、阳起石石棉、直闪石棉、铁石棉、透闪石石棉等,按照石棉的开采量和应用量,温石棉占石棉总量的90%以上。
由于石棉具有良好的隔热性、耐磨性、耐腐性性、绝缘性、良好的抗拉强度且不易燃烧,故被广泛应用。人类对石棉的使用已被证明上溯到古埃及(公元前1090-945年)。当时石棉被用来制作法老们的裹尸布。中国周代(公元前1046-256年)已能用石棉纤维制作织物,因沾污后经火烧和洁白如新,故有“火浣布”或“火烷布”之称。经过几千年人类科学技术的发展,作为工业原料或材料的石棉,其应用就更加广泛和重要。
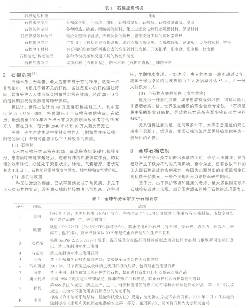
目前,石棉制品或含有石棉的制品有近3000种,被20多个工业部门所应用,其中较为重要的是汽车、拖拉机、化工、电器设备等制造部门。石棉应用情况见表1。
根据石棉具有较高的机械强度、耐热性和摩擦性能,石棉长期被广泛应用在传动机械和交通工具制造中,而汽车业是棉应用量第二大的行业。
汽车行业主要应用的部位有发动机、变速器、进排气系的密封垫,如缸体、缸盖密封垫,节气门密封垫,机油泵密封垫,油底壳密封垫等,及油封等密封部位、制动系统的刹车部件(刹车片/摩擦衬片)等都含有石棉成分。

(高清图,建议放大详阅)

(高清图,建议放大详阅)

(高清图,建议放大详阅)
非石棉垫片类材料。由于汽车许多部件,如发动机、变速器、排气部位等都需要进行隔热、密封,因此需要采用环保的替代石棉材料,主要有以下几种:
(1)非石棉的非金属石棉密封垫。主要有芳纶纤维、植物纤维、碳/石墨纤维、玻璃纤维、芳砜纶纤维、岩棉酚醛树脂系列、纤维磷酸盐纤维等。目前上述材料已广泛用于石油、电力、建筑、冶金、纺织、国防和交通运输等行业;
(2)金属及金属复合密封材料。石墨金属复合材料是由石墨、金属板、黏接剂等加工而成的三合板材,适用于温度比较高的排气管等部位;金属橡胶复合材料由金属板做衬板,用氟胶、丁腈胶、硅胶等橡胶做胶层,通过粘接加工而成的三层板;纤维橡胶金属复合材料由金属板、用抄取板或滚压板制成的纤维橡胶材料,通过粘接加工而成的三层板;金属材料。可采用HV550度以上的钢材,加工而成的单层、双层或多层钢垫代替石棉垫片。
6 企业的控制体系建议
为有效保证原材料、最终产品中不含石棉成分,除了开展日常检测外(检测成本高),需要将石棉禁用要求纳入企业质量管理体系和标准中,通过系统的梳理,建立石棉控制标准,融入产品开发过程中。
在产品开发之初,供应商选择的时候明确石棉禁用要求,要求供应商承诺产品不含石棉;在产品开发过程中,在合同/协议中增加石棉禁用要求,并要求进行材料检测;加强过程管控,要求下游厂商提供产品不含石棉的承诺书,并要求下游厂家申报其产品的材料物质信息,或在CAMDS系统上进行材料物质申报;产品SOP之前,PPAP阶段要求提供石棉检测报告,作为产品质量合格手段之一;正式生产后,汽车主机厂在最终来料进行例行抽检验证。通过体系和标准完善,约束下游供应商,降低检测成本和抱怨。
7 结束语
削减石棉使用,保护人们健康,正越来越强烈地得到了人们的关注。消除石棉危害最优先、最终结的途径就是使用无石棉产品,需要国家、企业积极开展无石棉材料技术开发应用,让石棉早日消失。